【重要|機能】管理画面:ステータス機能のリニューアルについて

【重要|機能】管理画面:ステータス機能のリニューアルについて

 
日頃よりカウシェをご利用いただき、誠にありがとうございます。
カウシェカスタマーサポートでございます。
 
このたび、カウシェ管理画面におけるステータス機能をリニューアルいたしましたので、お知らせいたします。
 
━━━━━━━━━━━━━━━━━━━━
■ リリース日
  • 2023年8月3日(木)
 
━━━━━━━━━━
■ リニューアル内容
 
現在まで、カウシェ管理画面では発送通知の送信状況を「発送通知ステータス」として表示しておりましたが、本日のリニューアルにより今後は【ステータス】という表示に切り替わり、各種ステータスも以下のように増設いたしました。
 
━━━━━━━━━━
■ 参考ヘルプ
以下のヘルプでもご案内しておりますので、併せてご参照くださいませ。
 
【NEW!! / 重要】管理画面:ステータス機能のリニューアルについて
 
━━━━━━━━━━
詳細説明
  • 現在まで(管理画面上の名称:発送通知)
ステータス種別
備考
全て
全てのステータスが対象
未設定
発送通知未送信
設定済み
発送通知送信済み
 
  • リニューアル後(管理画面上の名称:ステータス)
ステータス種別
備考
用途・説明
全て
全てのステータスが対象
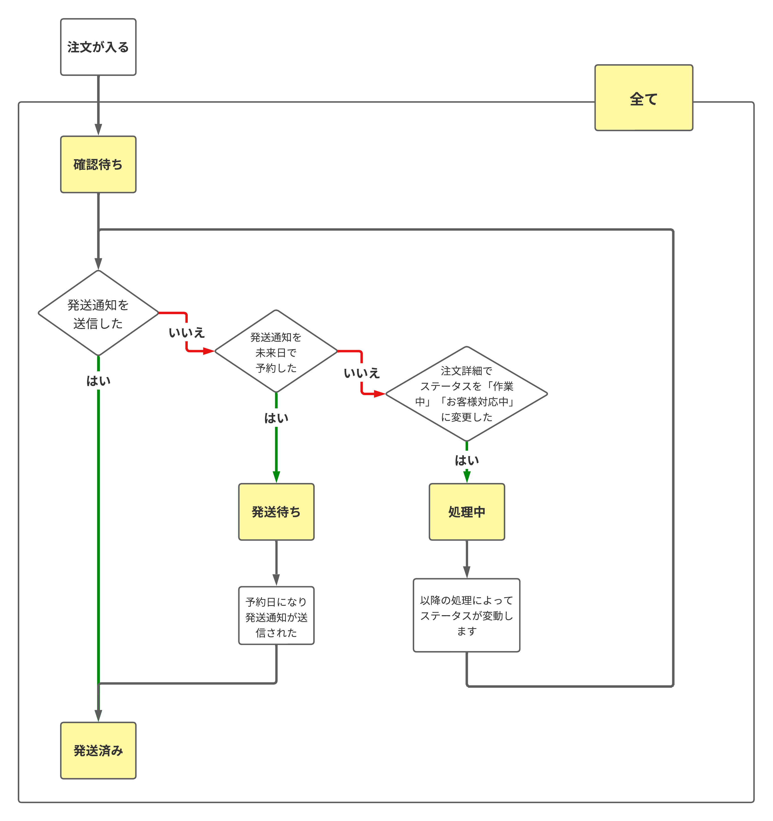
確認待ち
注文後になにも処理・対応がされていない状態(発送通知未送信)
注文が入るとまずはこのステータスになります
処理中
注文詳細から「作業中」「お客様対応中」を選んだ場合
住所不備などによりお客様へ配送先情報を確認している場合や、その他発送を見送りなんらかの対応中である場合などにご活用ください
発送待ち
未来日で発送通知の予約を行なった場合
発送済み
発送通知が送信済みの場合
 
  • ステータスは以下のように変化します。
notion image
 
  • 注文CSVのダウンロード時は各種ステータスを選択することができます
notion image
 
  • 注文一覧で各種ステータスのフィルタをかけることができます
notion image
 
 
また、以下のように注文詳細画面から「作業中」「お客様対応中」のいずれかを選んで変更ボタンを押すことで、【処理中】ステータスに切り替えることができます。
 
この際、作業履歴欄に「お客様へ配送先住所確認中」などメモを残して管理にご活用ください。
 

手順

  • 注文詳細で「処理中に変更」をクリック
notion image
 
  • 対応理由で「作業中」「お客様対応中」のいずれかを選んで「変更ボタン」をクリック
notion image
 
  • ステータスが処理中になり、選択した対応理由が表示される
notion image
 
※お客様対応中に変更いただいている場合でも、カウシェカスタマーサポートから状況確認のためご連絡させていただく場合がございますこと、ご容赦ください
 
━━━━━━━━━━━━━━━━━━━━
 
もしご不明点などございましたら、ヘルプページ下部のお問い合わせボタンからお問い合わせくださいますようお願いいたします。
 
どうぞよろしくお願いいたします。